当前位置 网站首页 >> 行业

飞天茅台宣布涨价,贵州茅台走的哪步棋?

     海报新闻记者 报道

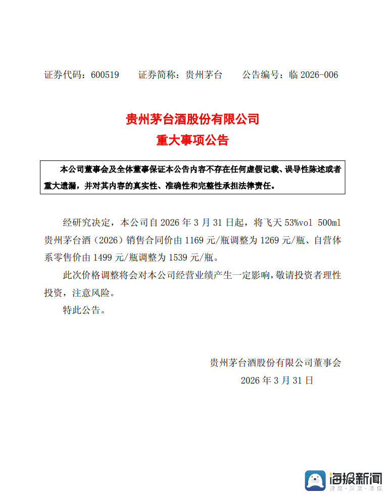
  3月30日晚,贵州茅台公告,经研究决定,公司自2026年3月31日起,将飞天53% vol 500ml贵州茅台酒(2026)销售合同价由1169元/瓶调整为1269元/瓶、自营体系零售价由1499元/瓶调整为1539元/瓶。贵州茅台表示,此次价格调整预计将对公司经营业绩产生一定影响。

3月30日晚,贵州茅台发布公告,宣布飞天茅台即将涨价。

  此时上涨飞天茅台价格,有迹可循。自1月1日开放购买飞天茅台以来,“i茅台”平台的申购人数持续保持高位,每天处于售罄状态。据官方数据,“i茅台”新注册用户1400余万,近400万用户在i茅台下单成功。

  在当下“去中间化”的运作机制下,贵州茅台通过“i茅台”上架核心产品的直营模式,让消费者有了购买正价酒品的官方渠道,消费者进一步免去了在酒水市场购买溢价商品的真假困扰,“i茅台”如此可观的成交量,让此次调价有了“底气”。

  调价当日,海报新闻记者从酒水市场多方了解到,济南地区飞天茅台的市场价格仍在1650元/瓶上下,高于调价后的官方价格超百元。

酒商囤货飞天茅台酒。

  飞天茅台作为贵州茅台的核心大单品,一直是白酒市场的标杆产品,其价格变动备受行业瞩目。本次调价是时隔2年5个月的再一次价格调整。

  上一次茅台大规模调价是在2023年11月。2023年10月31日晚间,贵州茅台发布公告称,自2023年11月1日起上调53%vol贵州茅台酒(飞天、五星)出厂价,平均上调幅度约为20%,出厂价从969元涨至1169元,但市场指导价保持1499元/瓶不变。

  彼时,茅台已有近六年未调整出厂价。自2018年1月将出厂价从819元提至969元,指导价由1299元/瓶调整为1499元/瓶后,这近六年间,出厂价格一直维持不变。

  而飞天茅台酒的价格在1499元/瓶价位上也持续了约8年。

  “这次上调合同价,意味着手里有囤货的酒商,手里的货更值钱了。”3月30日,海报新闻向一位酒业人士了解到,对经销商而言,销售合同价调整是在渠道改革深化背景下的利益平衡。此前,贵州茅台已经取消非标产品分销,给经销商“减负”。同时,推动代售模式落地,保障了经销商的合理利润,让其不再是单纯的“赚差价”角色,逐渐向服务商转型。

  茅台在去年底经销商联谊会上就提出“随行就市、防止价格炒作”。1月1日以来,先后对精品茅台、生肖茅台、陈年茅台(15)等多款非标产品自营体系零售价进行调整。可见,此次调价是对价格体系调整的延续。业内人士向记者表示,此次调价幅度相对温和,既兼顾了经销商利润空间,也有效缓解了市场供需矛盾,或避免价格大幅波动对终端市场造成冲击。

  截至发稿,贵州茅台今日股价报收1420元/股,上涨0.28%,总市值为1.78万亿元。

       来源:海报新闻